新闻中心
nzcms 通知公告
nzcms 综合新闻
推荐新闻  
   嘉兴市建设局关于公布2025...
   关于公布2025年度工程造价...
   省建设厅关于开展2025 年...
   嘉兴市建设局关于公布2025...
   关于公布2025年嘉兴市“华...
   2025年嘉兴市“华信杯”工...
   关于暂停嘉兴市工程造价咨询企...
   关于举办2025年嘉兴市“华...
通知公告 您的位置:首页 >  新闻中心 >  通知公告      
嘉兴市建设局关于公布2025年度嘉兴市工程造价咨询服务成果质量抽查结果的通知
信息来源:本站  ‖  发稿作者:admin   ‖  发布时间:2025-10-11 14:29:49  

嘉建建〔2025〕80号

各县(市、区)建设局、嘉兴经济技术开发区建设交通局、嘉兴港区自然资源和规划建设局,各有关单位:
  为进一步规范我市造价咨询执业行为,提升工程造价咨询成果质量,加强对工程造价咨询企业的事中事后管理,根据《嘉兴市建设局关于组织开展2025年度工程造价咨询企业服务成果质量抽查工作的通知》要求,我局组织开展了全市工程造价咨询服务成果质量抽查。抽查情况如下:
  一、基本情况
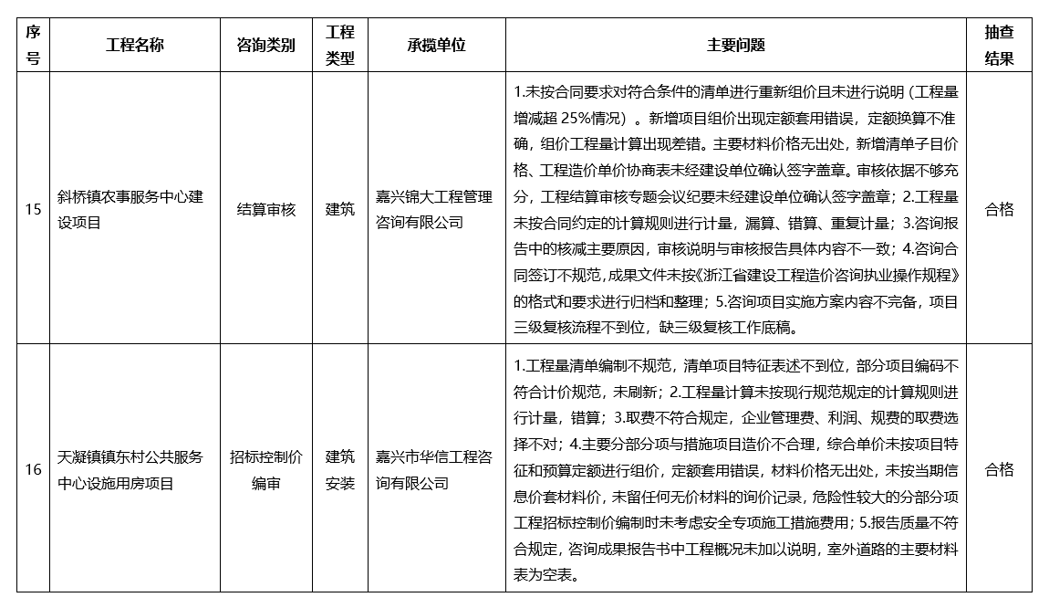
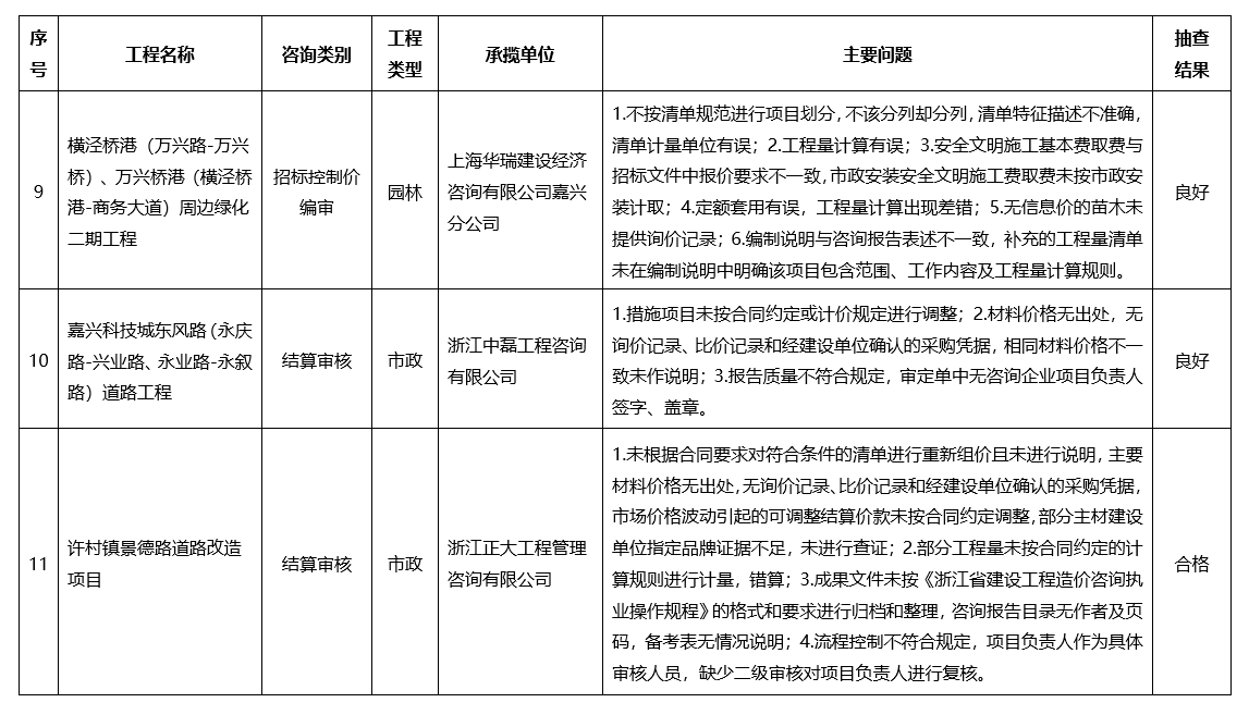
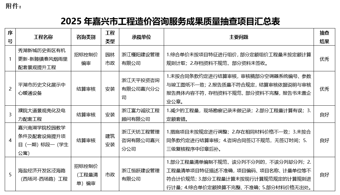
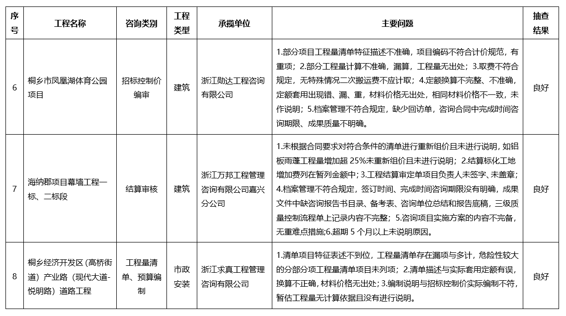
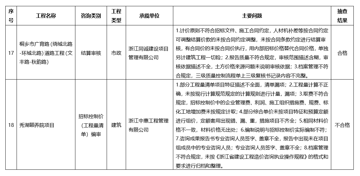
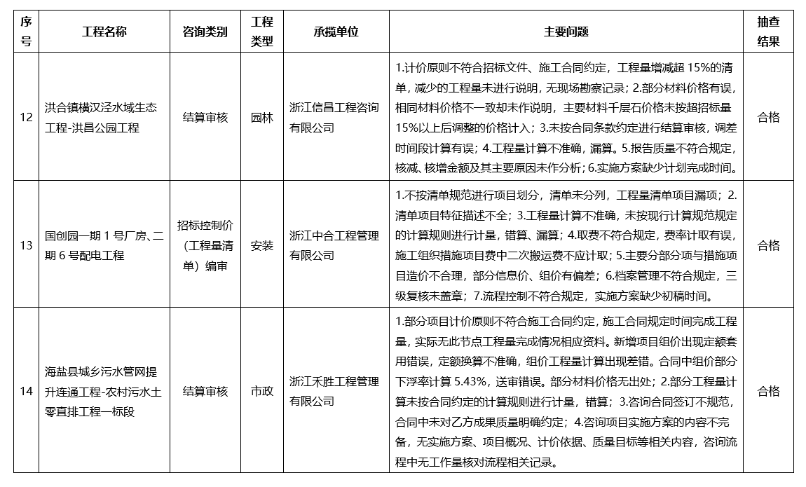
  本次咨询成果质量抽查以双随机方式开展,共抽查了18家咨询企业的18个项目,工程造价73772.62万元,其中预算编审项目(含招标控制价编审)8个,结算审核项目10个。本次抽查总体情况较好,大部分成果文件符合咨询成果质量规范要求,但也有个别成果文件存在工程量计算、定额套用、清单计价等方面的问题。
  二、主要问题
  (一)预算编制(含招标控制价编审)存在的问题
  1.编制说明不规范。一是个别成果文件编制说明与招标控制价编制不符,如暂估工程量计算依据不充分且没有进行详细说明;二是个别成果文件编制说明与咨询报告内容表述不一致等问题。
  2.清单编制质量不高。一是清单编制未按工程量清单计价规范的要求准确、规范表述项目编码、项目名称、项目特征、计量单位和工程量;二是项目清单存在漏项、错项、多计等问题。
  3.计价套价错误。一是套用定额计价时未按规定进行调整、换算导致组价出现错误;二是部分以市场询价方式定价的材料未能提供有效询价记录和说明;三是个别成果文件建安工程费未按规定计取企业管理费、利润、施工组织措施费、规费、标化工地增加费。
  (二)结算审核存在的问题 
  1.计量计价不规范。一是因工程变更引起工程数量变化符合合同约定重新确定综合单价的未按合同约定的组价原则重新组价;二是工程量未按合同约定的计量规范和计算规则进行计量,存在漏算、错算等;三是因人材机遇市场波动影响合同价款的未按合同约定调整价差或调整计算存在错误。 
  2.审核依据不充分。一是个别成果文件中核增(减)工程量的依据不充分,如未提供有效的现场踏勘书面记录;二是部分材料价格取定依据不足,如未提供有效的询价、比价记录,且未经建设单位确认。
  (三)内部管理存在的问题
  1.流程管控不到位。一是工程结算审定单中咨询企业项目负责人未签字、盖章;二是核增(减)主要原因未表述齐全,审核说明与审核报告具体内容不一致;三是咨询项目实施方案的内容不完备;四是企业内部复核流程管控不到位,三级复核签字不齐全。
  2.档案管理不够重视。一是咨询合同约定内容不完整,未明确咨询完成时限和成果质量;二是成果文件未按《浙江省建设工程造价咨询执业操作规程》的格式和要求进行归档和整理。
  三、工作要求
  (一)各相关单位要深入研究本次检查中发现的问题,引以为戒,认真对照问题举一反三、全面整改,自发文之日起2个月内完成整改,并提交整改报告。
  (二)各相关单位要加强对专业人员的培育与管理,开展内部培训,规范执业行为,不断提升专业人员技术水平。同时,要严格执行工程造价咨询执业操作规程与要求,完善内部管理和质量保证体系,落实三级质量复核机制及询价等业务操作流程制度,切实提高工程造价咨询成果文件质量。
  (三)各县(市、区)建设行政主管部门要加强行业动态核查,完善日常监管机制,共同助力全市建筑业的高质量发展。  

  附件:2025年嘉兴市工程造价咨询服务成果质量抽查项目汇总表


嘉兴市住房和城乡建设局
                            2025年9月11日



    

主办单位:嘉兴市建设工程造价管理协会    邮箱:jx@zjjxzjxh.com  网址:http://www.zjjxzjxh.cn/   联系电话:0573-82078019
本站最佳浏览效果:1024*768分辨率/建议使用微软公司浏览器IE6.0以上   备案号:浙ICP备2021033933号