新闻中心
nzcms 通知公告
nzcms 综合新闻
推荐新闻  
   关于举办2026年嘉兴市“和...
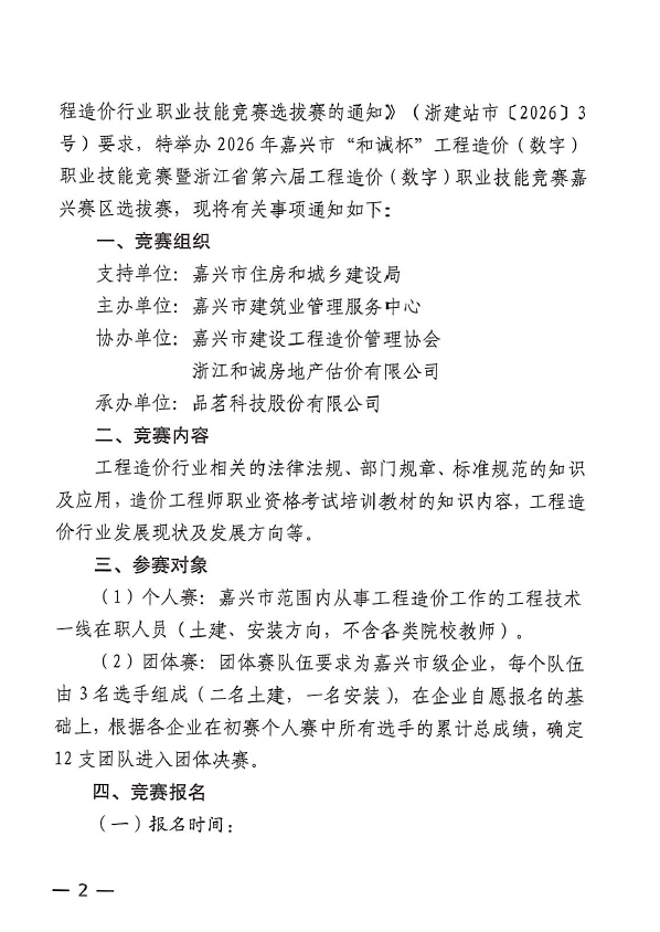
   关于举办浙江省第六届工程造价...
   浙江省住房和城乡建设厅关于公...
   关于召开嘉兴市建设工程造价管...
   关于召开嘉兴市建设工程造价管...
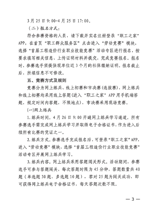
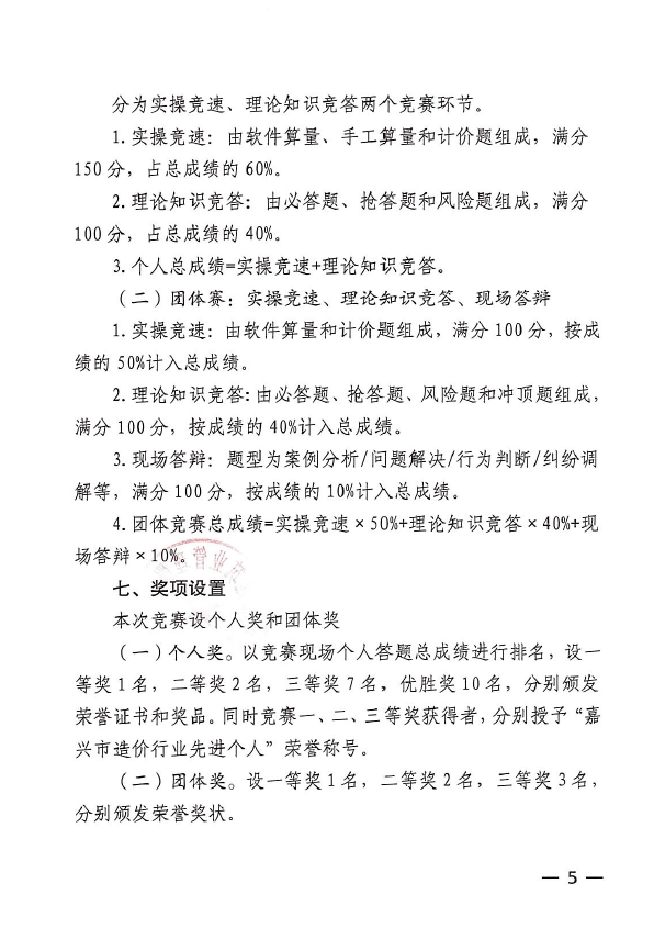
   关于开展首届工程造价行业职业...
   浙江省社会保险和就业服务中心...
   省建设厅关于公布施工企业信用...
通知公告 您的位置:首页 >  新闻中心 >  通知公告      
关于举办2026年嘉兴市“和诚杯”工程造价(数字)职业技能竞赛暨浙江省第六届工程造价(数字)职业技能竞赛嘉兴赛区选拔赛的通知
信息来源:本站  ‖  发稿作者:admin   ‖  发布时间:2026-4-21 9:29:24  


    

主办单位:嘉兴市建设工程造价管理协会    邮箱:jx@zjjxzjxh.com  网址:http://www.zjjxzjxh.cn/   联系电话:0573-82078019
本站最佳浏览效果:1024*768分辨率/建议使用微软公司浏览器IE6.0以上   备案号:浙ICP备2021033933号